1、激励工作的好励志职场文章。很多公司、企业的管理者都会时不时地找到一些很好的激励工作的励志文章来激励下属。那么有哪些激励工作的好文章呢?我们来看一下。对于每一个上班族来说,时间管理是提高工作效率的关键。下面,我将向您介绍十项实用的时间管理技巧,希望能帮助您高效工作、快乐享受生活。 1. 整理你的工作任务并列出待办事项清单。您是否经常感觉工作任务繁重,头脑一片混乱,不知道先做什么,不知道该去哪里?如果是这种情况,你需要停下手头的事情,努力工作。是时候整理一下你的工作思路了。现在,请准备一张白纸和一支笔,您的烦恼将立即得到解决。首先,在白皮书上列出所有你能想到的想要完成的任务,并标记截止日期;其次,写下每项任务背后的目标。
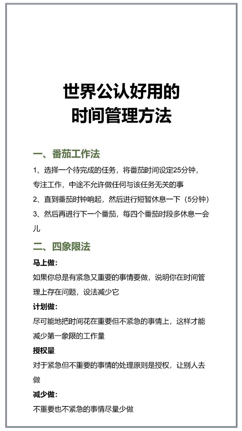
2.预估完成任务所需的时间;最后,将所有工作任务放入待办事项列表中。 2. 使用四象限规则对您的待办事项列表进行分类。实行四象限法则是由著名管理学家柯维提出的。该理论将工作任务分为重要和紧急两个不同的层次,基本上可以分为四个“象限”:紧急且重要、重要但不紧急、紧急但不重要、既不紧急又不重要。这个理论的一个重要理念就是把主要精力和时间集中在处理重要但不紧急的任务上,这样就能未雨绸缪,把问题消灭在萌芽状态。通过四象限法则,将待办事项清单中的任务一一分类,优先处理重要且紧急的任务,例如重大项目的谈判;聚焦重要但不紧急的任务,合理计划和安排时间,分步完成;学会在紧急但不重要的任务中吸奶
3. 不要对既不重要也不紧急的任务说“不”。只有用四象限来指导你的日常工作,你才能掌控自己的时间。 3. 将大任务分解为小的、具体的、可执行的任务。当你承担一项艰巨的任务时,你常常会感到不知所措,不知道从哪里开始。其实,只要把大任务分解成具体可执行的小任务,压力就会瞬间减轻。根据你过去的工作,预算完成所需的时间,尽力完成每一个小任务。最后,你会发现,不经意间,这些小任务已经把你带到了终点。 4、摆脱外界干扰,专注于自己的工作。开始工作后,调整好自己的工作状态,保持平和的心情,给自己倒杯水,退出聊天工具,手机静音,关闭浏览器,让自己处于一个清心寡欲的安静地方。在一个环境中,想象整个空间都是你的,没有人可以打扰你,你要做的就是
4.专注于完成你的任务。 5、番茄工作法可以让你在工作中劳逸结合。在弗朗西斯科·西里洛 (Francisco Cirillo) 于 1992 年创建番茄工作法之前,西红柿就只是西红柿。番茄工作法是一种非常简单易行的时间管理方法。操作步骤很简单:选择一个需要完成的任务,设定25分钟的番茄时间,专注于工作,在番茄闹钟响起之前不允许做任何与任务无关的事情,然后给自己一个5-分钟的休息时间。休息时间结束后,开始完成下一个番茄钟。这样进行工作可以让你劳逸结合,所以吃完一个“西红柿”后,在工作站做一些5分钟的放松运动! 6.2分钟规则完成简单的小任务。虽然工作时需要先做最基本的重要任务,但现实是,如果有一个任务可以在2分钟内完成,那就不要犹豫,justdoi

5. t!当你完成后,你可以在待办事项列表中划掉它,这样会减轻你内心的负担。为什么不这样做呢? 7. 专注于类似的任务。许多任务都是相似的。如果能够将它们巧妙地绑在一起的话,那么执行起来就真的是顺利、顺利了。例如,如果你需要打6个电话,你会选择有时间打一个,还是花一些时间全部打完?其实最好的办法就是集中精力打这6个电话,因为打电话也需要准备措辞。当你连续打2个电话后,你的语言和措辞就会变得更加流利,这样接下来的4个电话就会轻松愉快地完成。 8.不要太执着于完美。对自己严格要求固然好,但过于追求完美会影响你的工作效率,浪费你的工作时间。在完成任务的过程中总会出现一些小问题,如果太在意这些小瑕疵
6、你会不由自主地陷入自责和悔恨之中。不要一直想着“要是就好了”,因为当你重复这句话的时候,时间就会在不经意间溜走。因此,如果你适当地放下完美主义,你就会离成功更近一步。 9、给自己一个奖励:幼儿园的小红花或者学校的证书。这些是您小时候梦想的奖励。这个奖励政策可以应用到工作中吗?想象一下,当你完成一项小任务时,奖励自己一份奖励;当你完成一项大任务时,奖励自己一次。这会让你更有动力完成任务吗? 10、无条件相信自己,相信自己能完成任务,相信自己能做得更好。前进的路上,对自己充满信心,不遗余力,一定会收获成功的果实!我在公司工作,公司给我报酬。这只是一种平等的交换。我不欠任何人。只要我对得起这个工资
7、水就够了。我不会再这样做了。如果我这样做,那将是徒劳的。工作不是为了自己,只是有意义,为什么这么认真地去做呢?这种“我只是为老板打工”的想法很常见。在很多人眼里,工作只是一种简单的雇佣关系。做多、做少、做得好或做得不好对你来说没有什么意义,只要满足要求就可以了。 。因此,工作质量和标准不高。我们为谁工作?每个工作的人都应该问问自己。如果我们年轻的时候不解决这个问题,不调整自己的工作心态,那么我们很可能会错失成功。有这样一个故事,讲的是一个名叫杰克的人在一家贸易公司工作了一年。因为对自己的工作不满意,他总是对朋友生气地说:“我的工资在公司是最低的。”是的,老板也不重视我。再这样下去,有一天我会跟他拍桌子,然后
8.我终于辞职了,不再工作了。”当时有人一笑置之,但其中一位朋友问道:“你搞清楚这家贸易公司的业务了吗?你明白吗?”他诚实地回答:“还没有!”这时,他的朋友又说道:“君子报仇,犹未晚!我建议你先冷静下来,认真工作,充分了解他们所有的贸易技巧、商业文件、公司组织,包括怎么写好合同之类的具体细节,然后走人,岂不是不仅能解气,还能收获不少?”杰克听从了这位朋友的建议,改变了自己以前的工作习惯,开始认真工作,甚至下班后,他也经常留在办公室加班,学习如何写业务文件。朋友偶然遇见了他,问他:“既然你已经学会了一切,你准备好放弃了吗?”

9. 说:然而,我发现在过去的六个月里,我的老板一直用钦佩的目光看着我。近期,他被委以重任。他不但升职了,而且还加薪了。说实话,不仅是老板,连公司里的其他人都开始尊重我、羡慕我!”只有抱着“为自己工作”的心态,认识并接受“在为别人工作的同时,你也是在为自己工作”。有了这样简单的人生哲学,你就可以从容地做好你所做的事情,最终获得丰厚的物质回报,赢得同事的尊重,实现自己的价值。调整心态的方法:1.认识工作的意义。从杰克的故事中我们可以体会到,我们在为别人工作的同时,也在为自己工作。工作不仅可以赚取工资养家糊口,还可以锻炼我们的意志,新的任务可以帮助我们。开发我们的才能,与同事合作培养我们的个性,与客户沟通培养我们
10.性格。从某种意义上说,工作是为了自己,而不是为了别人。 2、清空自己,采取学习态度。在工作中,无论做什么,都应该把心态归零:清空自己,采取学习的态度,把每一项工作任务都当作新的开始、新的经历、新的大门。成功机会之门。 3.如果你换个角度思考,你就会感到快乐。有人在很好的单位工作,但他每天都有很多不如意的成绩,苦恼总是围绕着他。有些人在一家平庸的公司工作,但他们从不放弃。他们每天都有工作目标,并把这视为锻炼和成长的机会。通过创造性地完成工作,他们受到同事的钦佩。关注销售总监了解更多。这种阳光般的心态、火焰般的热情,最终会收获成功的果实和工作的快乐和幸福! 4.学会欣赏
11.工作中的每时每刻。我们要学会珍惜工作中的每一刻,热爱生活,热爱工作,与同事和睦相处,相信未来会更好。成功往往垂青那些不断自强不息、努力奋斗的人! 5、如果改变不了环境,那就适应环境,改变自己。当我们无法改变环境时,我们就必须适应环境。如果你不能改变别人,那就改变自己;如果你不能改变事情,那就改变你对事情的态度。如果不能向上比较,就向下比较。这告诉我们,人不能等待,必须学会适应。你必须随着时间、地点、环境的变化不断调整自己的心态。自然选择和适者生存。只有不断适应、不断调整,才能有所作为、有所作为!总之一句话:无论是工作还是生活,我们都要学会忘记、理解、宽容。不要让你的不宽恕给别人继续伤害你的机会。你还要学会感恩、欣赏和付出,这样你才会觉得你所做的一切都是对别人的回报。什么是工作?工作就是学习、学习、再学习。学习永无止境,只要始终保持这样的心态,你就会每天都感到快乐,幸福无比,受益无穷!模板、内容仅供参考

